티스토리 뷰
인공지능 코딩, 머신러닝 코딩, 데이터 분석 교육과정
AI 온라인 무료 교육과정 수강 후기
AI온라인 교육 과정(인공지능 딥 러닝 머신러닝)을 무료로 수강하고 AI 자격증 취득할 수 있도록 지원해주는 NIPA의 교육에 참여하였다. 과학기술정보통신부/정보통신산업진흥원이 주관하였다.
1. AI 온라인 실무 응용 과정(기본과정도 있다)
과정은 기본과정과 응용과정(인공지능 딥 러닝 머신러닝)이 있다. AI 온라인 실무 기본교육과정에서는 핵심 파이썬 기초 프로그래밍과 데이터 분석을 위한 라이브러리를 배운다. AI 온라인 실무 응용 교육과정에서는 머신러닝, 딥러닝을 배운다.

2. 머신러닝
1) 머신러닝 강의 소개
머신러닝에서는 인공지능과 머신러닝에 대해 간단하게 배운다. 머신러닝을 위한 데이터의 자료 형태와 개념에 대해 알아보고 자료의 형태와 목적에 따른 효율적인 시각화 방법을 학습한다.

2) 머신러닝 강의 듣기
강의는 처음에 머신러닝 이론에 대해 설명을 해준다. 분류에 대해 배우고 어떤 알고리즘이 있는지 배운다.

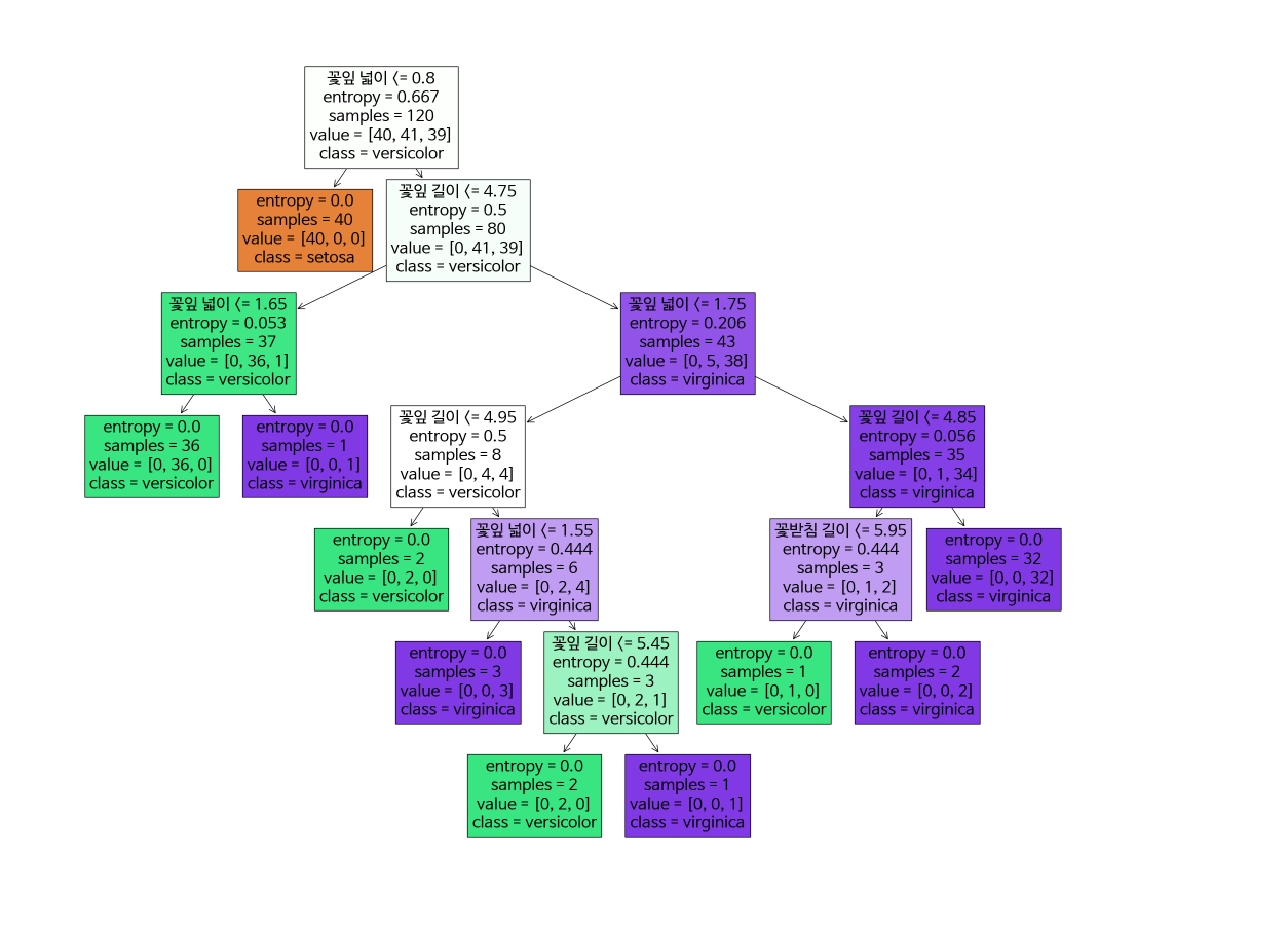
의사결정 나무는 스무고개와 같이 특정 질문들을 통해 정답을 찾아가는 모델이다. 최상단의 뿌리마디에서 마지막 끝 마디까지 아래 방향으로 진행된다.


3) 머신러닝 실습하기
앞에서 배운 의사결정나무 모델을 직접 만들어본다. 아래 문제를 보고 옆에 내가 직접 작성해보고 바로 채점을 받을 수 있다. 문제를 못 풀어도 왼쪽에 강의를 보면서 해결하면 된다.

이번에는 sklearn을 사용하여 의사결정나무 만들었다. 직접 머신러닝 모델을 만들어보는 것은 처음이라 엄청 신기하고 뿌듯하였다!

머신러닝 모델을 만들면서 모르겠거나 어려운 부분은 강의를 들으면서 하면 되니까, 나도 머신러닝 모델을 만들 수 있었다.



3. 딥러닝
1) 딥러닝 강의 시작하기
2021 AI 온라인 실무 응용 교육 과정에서 딥러닝에 대해서는 퍼셉트론과 텐서 플로우, 신경망에 대해 배운다. 퍼셉트론 작동 예시도 구현하고, 퍼셉트론을 직접 만들기도 한다.

2) 딥러닝 강의 듣기
강의는 처음에 딥러닝 이론에 대해 설명을 해준다. 퍼셉트론, 텐서 플로우와 신경망 대해 배운다.



3) 딥러닝 실습하기
강의를 듣고 배운 이론을 토대로 실습을 한다. 딥러닝도 강의를 들으면서 하나씩 코드를 입력하면 100점 맞을 수 있다!!

#엘리스 #엘리스코딩 #인공지능 #데이터분석 #파이썬 #코딩 #온라인강의 #NIPA
4. 2021 AI 온라인 실무 응용 교육 과정 수강혜택 3가지
① 수강생 교육비 전액 지원(무료 코딩 교육, 누구나 무료!!)
② 정보통신산업진흥원 이수증 발급(과정 이수 시)
③ 인공지능 자격증 취득 지원(과정 이수 시)
5. 2021 AI 온라인 실무 응용 교육 과정 수강후기
문과생인 나에게 머신러닝, 딥러닝은 막연하고 어려운 존재였다. 엘리스코딩 교육을 통해 무료로 하나씩 배워가니 이제 조금은 알 것 같다. AI 온라인 실기본, 응용교육과정을 모두 이수하여 인공지능 자격증 시험에 응시할 수 있는 기회도 생겼다. 처음 기본과정을 들을 때 파이썬 코드를 치면서 이해도 안 가고 강의 영상도 자꾸 돌려봤는데, 이제는 실습 해설을 보기 전에 직접 코드를 넣어 볼 수 있게 되었다. 앞으로도 데이터 분석과정을 열심히 보고 코드를 작성해보면서 실력을 향상해야겠다.
2021 NIPA AI 온라인 교육 | 엘리스: 코딩, 엘리스에서 시작하세요!
실습중심 온라인 코딩교육, 엘리스! 개인 및 기업 디지털 트랜스포메이션(DT) 교육, 대학 데이터 사이언스 교육은 엘리스로 시작하세요.
2021nipa.elice.io
